中国药学(英文版) ›› 2026, Vol. 35 ›› Issue (1): 38-53.DOI: 10.5246/jcps.2026.01.003
尚宇夫, 刘冬妮, 张文芳, 冯琬迪, 冯丹虹, 徐双, 赵闻乐, 杜冠华, 王月华*(
)
收稿日期:2025-09-04
修回日期:2025-10-20
接受日期:2025-11-05
出版日期:2026-01-31
发布日期:2026-01-31
通讯作者:
王月华
Yufu Shang, Dongni Liu, Wenfang Zhang, Wandi Feng, Danhong Feng, Shuang Xu, Wenle Zhao, Guanhua Du, Yuehua Wang*(
)
Received:2025-09-04
Revised:2025-10-20
Accepted:2025-11-05
Online:2026-01-31
Published:2026-01-31
Contact:
Yuehua Wang
Supported by:摘要:
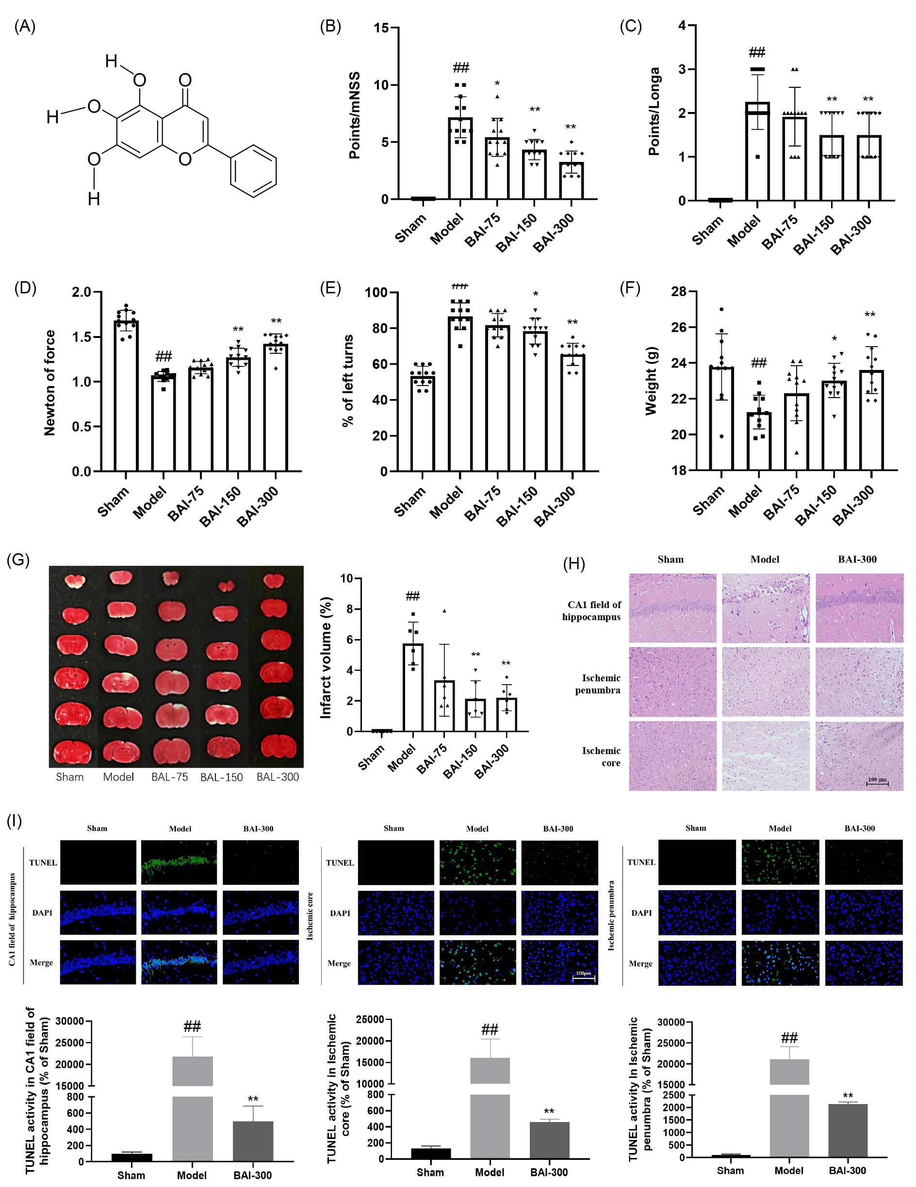
黄芩素(baicalein, BAI)对脑缺血具有神经保护作用, 但其对血栓性脑卒中的作用及机制尚未阐明, 本研究采用光化学法诱导血栓性脑卒中小鼠模型探讨其对血栓性脑卒中的作用及机制。发现BAI对血栓性脑卒中小鼠的神经损伤和梗死体积具有显著的保护作用, 进一步研究显示BAI可以降低缺血脑皮质组织中促炎因子和趋化因子的含量, 抑制神经胶质细胞活化, 下调TLR4/MyD88/NF-κB炎症信号通路。研究表明, 黄芩素对血栓性脑卒中具有神经保护作用, 其可能的机制涉及下调TLR4/MyD88/NF-κB通路发挥抗神经炎症作用, 为黄芩素治疗血栓性脑卒中机制提供实验依据。
Supporting:
尚宇夫, 刘冬妮, 张文芳, 冯琬迪, 冯丹虹, 徐双, 赵闻乐, 杜冠华, 王月华. 黄芩素下调TLR4/MyD88/NF-κB信号通路减轻神经炎症发挥治疗血栓性脑卒中作用[J]. 中国药学(英文版), 2026, 35(1): 38-53.
Yufu Shang, Dongni Liu, Wenfang Zhang, Wandi Feng, Danhong Feng, Shuang Xu, Wenle Zhao, Guanhua Du, Yuehua Wang. Baicalein attenuates neuroinflammation in thrombotic stroke by downregulating the TLR4/MyD88/NF-κB signaling pathway[J]. Journal of Chinese Pharmaceutical Sciences, 2026, 35(1): 38-53.
Figure 1. BAI attenuates neurological function impairments, cerebral infarct volume, and apoptosis in thrombotic cerebral stroke mice. (A) The chemical structure of BAI. BAI reduce mNSS (B) and Longa Score (C) in thrombotic cerebral stroke mice (n = 12). BAI enhances grip strength (D) and reduces left turn rate (E) in thrombotic cerebral stroke mice (n = 12). (F) Effect of BAI on body weight change in thrombotic cerebral stroke mice (n = 12). (G) Representative images of TTC staining. Statistical analysis of infarct volume (n = 6). (H) Representative images of H&E staining in the CA1 field of the hippocampus, ischemic penumbra, and ischemic core. 40× magnification and scale bar = 100 μm (n = 4). (I) Representative images of TUNEL staining (green) in the CA1 field of the hippocampus, ischemic penumbra, and ischemic core and quantitative analysis of immunofluorescent staining (n = 4). The nuclei were stained with DAPI (blue), 75.0× magnification, and scale bar = 100 μm. Values are expressed as mean ± SEM. ##P < 0.01 vs. the Sham group; *P < 0.05, **P < 0.01 vs. the Model group.
Figure 2. GO and PPI analyses of DEGs for BAI against thrombotic cerebral stroke. (A) Top 10 classes of GO enrichment terms of 2630 DEGs for BAI against the thrombotic cerebral stroke in BP; (B) Venn diagram of the 36 inflammatory response-related core DEGs; (C) 36 inflammatory response-related core DEGs in the PPI network. The darker color and the larger volume represent a larger Degree value.
Figure 3. KEGG and GO analyses of inflammatory response-related core DEGs for BAI against thrombotic cerebral stroke. (A) Top 10 classes of GO enrichment terms in BP; (B) Top 10 classes of GO enrichment terms in CC; (C) Top 10 classes of GO enrichment terms in MF; (D) Top 10 classes of KEGG enrichment terms.
Figure 4. Effect of BAI on inflammatory factors, chemokines in the cortex of thrombotic cerebral stroke mice. The levels of IL-6 (A), IL-17 (B), MCP-1 (C), BDNF (D), IL-4 (E), and VEGF (F) were assessed by ELISA (n = 6). Values are expressed as mean ± SEM. ##P < 0.01 vs. the Sham group; *P < 0.05, **P < 0.01 vs. the Model group.
Figure 5. Effect of BAI on glial activation and neuron loss in the thrombotic cerebral stroke mice. Representative fluorescent micrographs of (A) GFAP, (B) Iba-1, and (C) NeuN in the DG field of the hippocampus, ischemic penumbra, and ischemic core. Quantitative analysis of immunofluorescent staining (n = 4). The nuclei were stained with DAPI (blue), 75.0× magnification, and scale bar = 100 μm. Values are expressed as mean ± SEM. ##P < 0.01 vs. the Sham group; *P < 0.05, **P < 0.01 vs. the Model group.
Figure 6. Effect of BAI on TLR4/MyD88/NF-κB signaling pathway in thrombotic cerebral stroke mice. Protein expression levels of TLR4 (A), MyD88 (B), and p-NF-κB/NF-κB (C) in stroke mice (n = 6). Values are expressed as mean ± SEM. ##P < 0.01 vs. the Sham group; *P < 0.05, **P < 0.01 vs. the Model group.
| [1] |
GBD 2019 Stroke Collaborators. Global, regional, and national burden of stroke and its risk factors, 1990–2019: a systematic analysis for the Global Burden of Disease Study 2019. Lancet Neurol. 2021, 20, 795–820.
|
| [2] |
Venketasubramanian, N. Stroke epidemiology in Asia. Cerebrovasc. Dis. Extra. 2025, 15, 81–92.
|
| [3] |
McDermott, M.; Skolarus, L.E.; Burke, J.F. A systematic review and meta-analysis of interventions to increase stroke thrombolysis. BMC Neurol. 2019, 19, 86.
|
| [4] |
Paul, S.; Candelario-Jalil, E. Emerging neuroprotective strategies for the treatment of ischemic stroke: an overview of clinical and preclinical studies. Exp. Neurol. 2021, 335, 113518.
|
| [5] |
Wang, Y.L.; Wu, H.M.; Han, Z.; Sheng, H.D.; Wu, Y.H.; Wang, Y.C.; Guo, X.R.; Zhu, Y.; Li, X.C.; Wang, Y. Guhong injection promotes post-stroke functional recovery via attenuating cortical inflammation and apoptosis in subacute stage of ischemic stroke. Phytomedicine. 2022, 99, 154034.
|
| [6] |
Kirzinger, B.; Stroux, A.; Rackoll, T.; Endres, M.; Flöel, A.; Ebinger, M.; Nave, A.H. Elevated serum inflammatory markers in subacute stroke are associated with clinical outcome but not modified by aerobic fitness training: results of the randomized controlled PHYS-STROKE trial. Front. Neurol. 2021, 12, 713018.
|
| [7] |
Anttila, J.E.; Whitaker, K.W.; Wires, E.S.; Harvey, B.K.; Airavaara, M. Role of microglia in ischemic focal stroke and recovery: focus on Toll-like receptors. Prog. Neuro Psychopharmacol. Biol. Psychiatry. 2017, 79, 3–14.
|
| [8] |
Wang, M.L.; Pan, W.; Xu, Y.; Zhang, J.S.; Wan, J.; Jiang, H. Microglia-mediated neuroinflammation: a potential target for the treatment of cardiovascular diseases. J. Inflamm. Res. 2022, 15, 3083–3094.
|
| [9] |
Liu, X.R.; Liu, J.; Zhao, S.F.; Zhang, H.Y.; Cai, W.; Cai, M.F.; Ji, X.M.; Leak, R.K.; Gao, Y.Q.; Chen, J.; Hu, X.M. Interleukin-4 is essential for microglia/macrophage M2 polarization and long-term recovery after cerebral ischemia. Stroke. 2016, 47, 498–504.
|
| [10] |
Cherry, J.D.; Olschowka, J.A.; O’Banion, M.K. Neuroinflammation and M2 microglia: the good, the bad, and the inflamed. J. Neuroinflammation. 2014, 11, 98.
|
| [11] |
García-Culebras, A.; Durán-Laforet, V.; Peña-Martínez, C.; Moraga, A.; Ballesteros, I.; Cuartero, M.I.; de la Parra, J.; Palma-Tortosa, S.; Hidalgo, A.; Corbí, A.L.; Moro, M.A.; Lizasoain, I. Role of TLR4 (toll-like receptor 4) in N1/N2 neutrophil programming after stroke. Stroke. 2019, 50, 2922–2932.
|
| [12] |
Kubinak, J.L.; Round, J.L. Toll-like receptors promote mutually beneficial commensal-host interactions. PLoS Pathog. 2012, 8, e1002785.
|
| [13] |
Chen, H.L.; Cai, X.H.; Li, R.X.; Wu, Y.J.; Qiu, H.N.; Zheng, J.; Zhou, D.L.; Fang, J.; Wu, X.Z. A novel toll-like receptor from Crassostrea gigas is involved in innate immune response to Vibrio alginolyticus. Infect. Genet. Evol. 2022, 97, 105159.
|
| [14] |
Lu, Y.C.; Yeh, W.C.; Ohashi, P.S. LPS/TLR4 signal transduction pathway. Cytokine. 2008, 42, 145–151.
|
| [15] |
Azam, S.; Jakaria, M.; Kim, I.S.; Kim, J.; Haque, M.E.; Choi, D.K. Regulation of toll-like receptor (TLR) signaling pathway by polyphenols in the treatment of age-linked neurodegenerative diseases: focus on TLR4 signaling. Front. Immunol. 2019, 10, 1000.
|
| [16] |
Yang, S.L.; Wang, H.G.; Yang, Y.L.; Wang, R.; Wang, Y.H.; Wu, C.F.; Du, G.H. Baicalein administered in the subacute phase ameliorates ischemia-reperfusion-induced brain injury by reducing neuroinflammation and neuronal damage. Biomed. Pharmacother. 2019, 117, 109102.
|
| [17] |
Liang, W.; Huang, X.B.; Chen, W.Q. The effects of baicalin and baicalein on cerebral ischemia: a review. Aging Dis. 2017, 8, 850–867.
|
| [18] |
Li, B.; Xi, W.; Bai, Y.; Liu, X.; Zhang, Y.; Li, L.; Bian, L.; Liu, C.C.; Tang, Y.; Shen, L.; Yang, L.; Gu, X.C.; Xie, J.; Zhou, Z.Q.; Wang, Y.; Yu, X.Y.; Wang, J.H.; Chao, J.; Han, B.; Yao, H.H. FTO-dependent m6A modification of Plpp3 in circSCMH1-regulated vascular repair and functional recovery following stroke. Nat. Commun. 2023, 14, 489.
|
| [19] |
Ding, W.; Cai, C.; Zhu, X.M.; Wang, J.; Jiang, Q. Parthenolide ameliorates neurological deficits and neuroinflammation in mice with traumatic brain injury by suppressing STAT3/NF-κB and inflammasome activation. Int. Immunopharmacol. 2022, 108, 108913.
|
| [20] |
Li, W.H.; Cheng, X.; Yang, Y.L.; Liu, M.; Zhang, S.S.; Wang, Y.H.; Du, G.H. Kaempferol attenuates neuroinflammation and blood brain barrier dysfunction to improve neurological deficits in cerebral ischemia/reperfusion rats. Brain Res. 2019, 1722, 146361.
|
| [21] |
Zhao, N.; Xu, X.; Jiang, Y.; Gao, J.; Wang, F.; Xu, X.; Wen, Z.; Xie, Y.; Li, J.; Li, R.; Lv, Q.; Liu, Q.; Dai, Q.; Liu, X.; Xu, G. Lipocalin-2 may produce damaging effect after cerebral ischemia by inducing astrocytes classical activation. J. Neuroinflammation. 2019, 16, 168.
|
| [22] |
Lu, Y.N.; Zhou, M.M.; Li, Y.; Li, Y.; Hua, Y.; Fan, Y. Minocycline promotes functional recovery in ischemic stroke by modulating microglia polarization through STAT1/STAT6 pathways. Biochem. Pharmacol. 2021, 186, 114464.
|
| [23] |
Cheng, X.; Yang, Y.L.; Yang, H.; Wang, Y.H.; Du, G.H. Kaempferol alleviates LPS-induced neuroinflammation and BBB dysfunction in mice via inhibiting HMGB1 release and down-regulating TLR4/MyD88 pathway. Int. Immunopharmacol. 2018, 56, 29–35.
|
| [24] |
Ekker, M.S.; Verhoeven, J.I.; Schellekens, M.M.I.; Boot, E.M.; van Alebeek, M.E.; Brouwers, P.J.A.M.; Arntz, R.M.; van Dijk, G.W.; Gons, R.A.R.; van Uden, I.W.M.; den Heijer, T.; de Kort, P.L.M.; de Laat, K.F.; van Norden, A.G.W.; Vermeer, S.E.; van Zagten, M.S.G.; van Oostenbrugge, R.J.; Wermer, M.J.H.; Nederkoorn, P.J.; Zonneveld, T.P.; Kerkhoff, H.; Rooyer, F.A.; van Rooij, F.G.; van den Wijngaard, I.R.; Klijn, C.J.M.; Tuladhar, A.M.; de Leeuw, F.E. Risk factors and causes of ischemic stroke in 1322 young adults. Stroke. 2023, 54, 439–447.
|
| [25] |
Li, D.; Shi, G.P.; Wang, J.L.; Zhang, D.Y.; Pan, Y.C.; Dou, H.; Hou, Y.Y. Baicalein ameliorates pristane-induced lupus nephritis via activating Nrf2/HO-1 in myeloid-derived suppressor cells. Arthritis Res. Ther. 2019, 21, 105.
|
| [26] |
Pan, L.; Cho, K.S.; Yi, I.; To, C.H.; Chen, D.F.; Do, C.W. Baicalein, baicalin, and wogonin: protective effects against ischemia-induced neurodegeneration in the brain and retina. Oxid. Med. Cell Longev. 2021, 2021, 8377362.
|
| [27] |
Shi, Y.; Guo, L.; Chen, Y.K.; Xie, Q.F.; Yan, Z.Y.; Liu, Y.T.; Kang, J.X.; Li, S. Risk factors for ischemic stroke: differences between cerebral small vessel and large artery atherosclerosis aetiologies. Folia Neuropathol. 2021, 59, 378–385.
|
| [28] |
Tuttolomondo, A.; Pecoraro, R.; Pinto, A. Studies of selective TNF inhibitors in the treatment of brain injury from stroke and trauma: a review of the evidence to date. Drug Des. Devel. Ther. 2014, 8, 2221–2238.
|
| [29] |
Ceulemans, A.G.; Zgavc, T.; Kooijman, R.; Hachimi-Idrissi, S.; Sarre, S.; Michotte, Y. The dual role of the neuroinflammatory response after ischemic stroke: modulatory effects of hypothermia. J. Neuroinflammation. 2010, 7, 74.
|
| [30] |
Amanollahi, M.; Jameie, M.; Heidari, A.; Rezaei, N. The dialogue between neuroinflammation and adult neurogenesis: mechanisms involved and alterations in neurological diseases. Mol. Neurobiol. 2023, 60, 923–959.
|
| [31] |
Spiteri, A.G.; Wishart, C.L.; Pamphlett, R.; Locatelli, G.; King, N.J.C. Microglia and monocytes in inflammatory CNS disease: integrating phenotype and function. Acta Neuropathol. 2022, 143, 179–224.
|
| [32] |
Yang, Y.L.; Zhang, S.S.; Liu, M.; Wang, Y.H.; Du, G.H. Xiao-Xu-Ming decoction extract ameliorates brain injury in rats with thrombotic focal ischemic stroke and understanding possible therapeutic targets using proteomics. J. Chin. Pharm. Sci. 2021, 30, 468–483.
|
| [33] |
Cheng, X.; Yang, H.; Yang, Y.L.; Li, W.H.; Liu, M.; Wang, Y.H.; Du, G.H. Xiao-Xu-Ming decoction extract alleviates LPS-induced neuroinflammation associated with down-regulating TLR4/MyD88 signaling pathway in vitro and in vivo. J. Chin. Pharm. Sci. 2019, 28, 88–99.
|
| [34] |
Haenseler, W.; Sansom, S.N.; Buchrieser, J.; Newey, S.E.; Moore, C.S.; Nicholls, F.J.; Chintawar, S.; Schnell, C.; Antel, J.P.; Allen, N.D.; Cader, M.Z.; Wade-Martins, R.; James, W.S.; Cowley, S.A. A highly efficient human pluripotent stem cell microglia model displays a neuronal-co-culture-specific expression profile and inflammatory response. Stem Cell Rep. 2017, 8, 1727–1742.
|
| [35] |
Zhu, L.; Liu, X.Y.; Nemeth, D.P.; DiSabato, D.J.; Witcher, K.G.; McKim, D.B.; Oliver, B.; Le, X.; Gorantla, G.; Berdysz, O.; Li, J.N.; Ramani, A.D.; Chen, Z.B.; Wu, D.C.; Godbout, J.P.; Quan, N. Interleukin-1 causes CNS inflammatory cytokine expression via endothelia-microglia bi-cellular signaling. Brain Behav. Immun. 2019, 81, 292–304.
|
| [36] |
Guo, Y.T.; Dai, W.B.; Zheng, Y.; Qiao, W.L.; Chen, W.X.; Peng, L.H.; Zhou, H.; Zhao, T.T.; Liu, H.M.; Zheng, F.; Sun, P. Mechanism and regulation of microglia polarization in intracerebral hemorrhage. Molecules. 2022, 27, 7080.
|
| [1] | 景光婵, 康静婷, 纪超. α-半乳糖神经酰胺(α-Galcer)调节脑内炎症微环境改善Aβ1–42模型小鼠学习记忆功能的机制研究[J]. 中国药学(英文版), 2024, 33(12): 1110-1117. |
| [2] | 王昭景, 许青霞, 许京, 徐嵬, 杨秀伟. 补骨脂宁通过激活Nrf2/HO-1并抑制NF-κB信号通路在过氧化氢诱导的HT22细胞和脂多糖诱导的BV2细胞上发挥抗氧化和抗神经炎症作用[J]. 中国药学(英文版), 2023, 32(2): 85-100. |
| [3] | 李昕, 商燕, 齐梦欣, 胡国恒. 熟地黄-山茱萸药干预缺血性卒中模型大鼠脑组织的蛋白组学研究[J]. 中国药学(英文版), 2023, 32(1): 32-44. |
| [4] | 张婵娟, 胡立坤, 张贺, 漆心怡, 黄健, 刘东. 2-Hydroxycircumdatin C通过抑制TLR4/NF-κB/MAPK和JAK2/STAT3通路对脂多糖诱导BV2小胶质细胞发挥抗炎作用[J]. 中国药学(英文版), 2022, 31(4): 239-249. |
| [5] | 程笑, 杨欢, 杨滢霖, 李伟瀚, 刘漫, 王月华, 杜冠华. 小续命汤提取物下调TLR4/MyD88信号通路减轻脂多糖诱导神经炎症的体内外研究[J]. 中国药学(英文版), 2019, 28(2): 88-99. |
| [6] | 王舒, 姜勇, 曾克武, 崔景荣, 屠鹏飞*. 艾叶中抗神经炎症的成分研究[J]. , 2013, 22(4): 377-380. |
| [7] | 杨琳, 郭晓宇*, 王齐放, 陈颖, 车亦馨, 车庆明*. 大鼠血清中黄芩素代谢产物的鉴定[J]. , 2011, 20(3): 275-281. |
| [8] | 柳文媛, 杨晓静, 冯锋*, 徐晓珍. 代谢产物鉴定及汉黄芩素与汉黄芩素-7-O-葡萄糖醛酸苷的同时测定: 小鼠肝脏的分布研究[J]. , 2011, 20(3): 282-289. |
| [9] | 胡芸, 郭晓宇, 杨琳, 车庆明* . 6,7-双乙酰化黄芩素在大鼠体内的代谢产物研究[J]. , 2008, 17(4): 309-313. |
| [10] | 胡春丽, 王冬梅, 张鹏, 赵怀清* . 高效液相色谱法同时测定当归龙荟片中四种活性成分的含量 [J]. , 2008, 17(3): 249-253. |
| [11] | 贺庆, 朱恩圆, 王峥涛*, 徐珞珊, 胡之璧. 寻甸党参的黄酮类成分研究[J]. , 2004, 13(3): 212-213. |
| 阅读次数 | ||||||
|
全文 |
|
|||||
|
摘要 |
|
|||||